Twin Tank System - dve palivove nadrze

D, TD, TDI, TD5
Odpovědět
Zpráva
Autor
Uživatelský avatar
lopik
Příspěvky: 235
Registrován: 21 úno 2011 21:08
auto: Defender 110-300Tdi
Bydliště: Martin, SK

Twin Tank System - dve palivove nadrze

#1 Příspěvek od lopik » 23 říj 2012 15:11

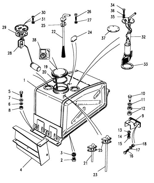
V defender workshop manuáli, sekcii 19 (fuel system) na strane 4 som našiel nákres systému dvoch palivových nádrží pre 110 station wagon.
Vyzerá to dosť dobre... Zaujímalo by ma, či tento twin tank system má niekto reálne na aute. Dajú sa jednotlivé časti kúpiť ako náhradný diel? (hlavne bočná nádrž) Skúšal som vyhľadávať na ebay, ale nič sa mi nepodarilo nájsť... Viete o tom niečo bližšie?

Uživatelský avatar
lopik
Příspěvky: 235
Registrován: 21 úno 2011 21:08
auto: Defender 110-300Tdi
Bydliště: Martin, SK

Re: Twin Tank System - dve palivove nadrze

#2 Příspěvek od lopik » 23 říj 2012 16:12

http://landrover.workshop-manuals.com/d ... php?id=190" onclick="window.open(this.href);return false;
defender089.JPG

Uživatelský avatar
Johny R
Příspěvky: 1138
Registrován: 20 říj 2010 20:41
tel.: 730622097
auto: Defík 90 300Tdi
Bydliště: Ostrava

Re: Twin Tank System - dve palivove nadrze

#3 Příspěvek od Johny R » 23 říj 2012 16:26

Ta boční bude z 90-ky, my na 90 ji tak máme :wink: !

Uživatelský avatar
lopik
Příspěvky: 235
Registrován: 21 úno 2011 21:08
auto: Defender 110-300Tdi
Bydliště: Martin, SK

Re: Twin Tank System - dve palivove nadrze

#4 Příspěvek od lopik » 23 říj 2012 21:21

Johny R píše:Ta boční bude z 90-ky, my na 90 ji tak máme :wink: !
to som si tiež myslel, ale keď porovnávam nákresy (90, 110 HT a 110 SW) tie nádrže vyzerajú inak...
teoreticky by nádrž z 90 mohla pasovať do 3-dverového 110 HT
ale tu hore na nákrese je systém pre 5-dverové 110 SW, číslom 10 je označený plniaci otvor, čiže predpokladám, že ten je umiestnený niekde v kabíne na podlahe...

podľa užívateľskej príručky majú všetky tie bočné nádrže rôzne objemy, takže myslím, že budú rozdielne:
tank_cap.JPG

Uživatelský avatar
eliott
Příspěvky: 11545
Registrován: 06 led 2007 20:40
tel.: +420608021838
auto: několik
Bydliště: České Budweisrovice
Kontaktovat uživatele:

Re: Twin Tank System - dve palivove nadrze

#5 Příspěvek od eliott » 24 říj 2012 22:35

Podle mne je to nádrž ze Serie 88, trochu upravená
Zastoupení ALLMAKES 4x4, TERRAFIRMA 4x4, prodejce BRITPART, specializovaný servis, renovace a přestavby na přání.
konzultace +420608021838 --- E-SHOP s náhradními díly http://www.eliott.in --- email : landrover.eliott@gmail.com

Uživatelský avatar
lopik
Příspěvky: 235
Registrován: 21 úno 2011 21:08
auto: Defender 110-300Tdi
Bydliště: Martin, SK

Re: Twin Tank System - dve palivove nadrze

#6 Příspěvek od lopik » 27 říj 2012 22:36

celkovo je o tomto systéme veľmi málo info, asi to bude rarita.
našiel som číslo nádrže NTC2110, ale čo som tak zbežne pozrel nikde nie je dostupná...

http://www.allbrit.de/UNI.cfm?PAGE=758293&SPRACHE=EN" onclick="window.open(this.href);return false;
afjxaa3a.JPG

Uživatelský avatar
mr-tomas
Příspěvky: 2522
Registrován: 10 čer 2012 23:45
auto: Def 110 300Tdi
Bydliště: Praha 10

Re: Twin Tank System - dve palivove nadrze

#7 Příspěvek od mr-tomas » 20 úno 2013 18:07

Jak se řeší propojení dvou a více nádrží? Je to jenom navolno hadicema, nebo se zapojují mezi přečerpávací čerpadla? Tankuje se do nich přes hlavní nádrž, nebo má každá své nalévací hrdlo?
Deformační zóna Defendera je vozidlo stojící před ním.

Uživatelský avatar
eliott
Příspěvky: 11545
Registrován: 06 led 2007 20:40
tel.: +420608021838
auto: několik
Bydliště: České Budweisrovice
Kontaktovat uživatele:

Re: Twin Tank System - dve palivove nadrze

#8 Příspěvek od eliott » 20 úno 2013 18:51

mr-tomas píše:Jak se řeší propojení dvou a více nádrží? Je to jenom navolno hadicema, nebo se zapojují mezi přečerpávací čerpadla? Tankuje se do nich přes hlavní nádrž, nebo má každá své nalévací hrdlo?
Podle toho, jakým způsobem jsou řešené. Např. ty do PZ podběhu jsou spádové plněné původním hrdlem, bez čerpadla. Ty co se dávají pod práh, nebo ta co je vyobrazena výše, mají samostatné plnění a předpokládám i přečerpávání, i když u 300tdi by se to dalo řešit jen přepínáním ''sací'' větve a vracečkou by se nafta vracela do hlavní nádrže.
Zastoupení ALLMAKES 4x4, TERRAFIRMA 4x4, prodejce BRITPART, specializovaný servis, renovace a přestavby na přání.
konzultace +420608021838 --- E-SHOP s náhradními díly http://www.eliott.in --- email : landrover.eliott@gmail.com

Uživatelský avatar
mr-tomas
Příspěvky: 2522
Registrován: 10 čer 2012 23:45
auto: Def 110 300Tdi
Bydliště: Praha 10

Re: Twin Tank System - dve palivove nadrze

#9 Příspěvek od mr-tomas » 20 úno 2013 20:12

Aha, takže každá svoje tankovací hrdlo. To jsem potřeboval vědět. Děkuju.
Deformační zóna Defendera je vozidlo stojící před ním.

Odpovědět