Přední stěrače vyhazují pojistku
Moderátor: Miky_CZ
-
mirman
- Příspěvky: 38
- Registrován: 02 bře 2020 14:33
- tel.: 739540891
- auto: D2 2000
- Bydliště: Brumov-Bylnice
Přední stěrače vyhazují pojistku
Ahoj,potřeboval bych radu ohledně vyzhazování pojistky předních stěračů.Odpojil jsem baterku a měřil jsem kontakty v pojistkové skříni proti kostře a pravý kontakt F19 je šlus na kostru.Dle schématu jestli to dobře chápu by drát měl jít k páčce stěračů.Je možné že to zkratuje přímo páčka,nebo spíš jít po drátě jestli není prodřený.
Díky M.
Díky M.
- Tazik1992
- Příspěvky: 1429
- Registrován: 10 čer 2014 22:59
- tel.: 602875958
- auto: Defík
- Bydliště: Holýšov,Kaznějov
Re: Přední stěrače vyhazují pojistku
Odpoj konektor z páčky a změř to znovu. Když zkrat zmizí, tak je to páčka. Nebo něco za ní.
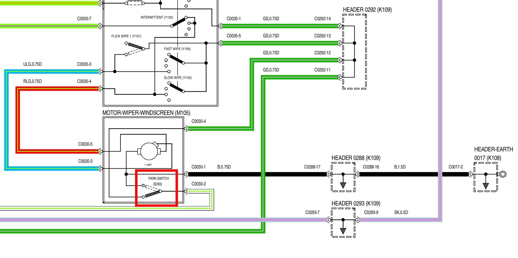
A když koukám na to schéma, tak ještě pravděpodobnější podezřelý je motůrek, resp. jeho doběhový spínač. Jestli se vyhřál nebo uvnitř mechanicky selhal, tak je možný, že jsou v něm trvale spojený výstupy spínače - přímo mezi plus a kostrou. To by chtělo najít napájecí můstek (header 0292) a zkoušet to u něj. Měl by být za deklem pod volantem.
A když koukám na to schéma, tak ještě pravděpodobnější podezřelý je motůrek, resp. jeho doběhový spínač. Jestli se vyhřál nebo uvnitř mechanicky selhal, tak je možný, že jsou v něm trvale spojený výstupy spínače - přímo mezi plus a kostrou. To by chtělo najít napájecí můstek (header 0292) a zkoušet to u něj. Měl by být za deklem pod volantem.
Sloužim lidu! :-)
Land Rover Defender 110SW 300Tdi 1998
ex-služební Land Rover Defender 2,4TDCi Puma 2008
Land Rover Defender 110SW 300Tdi 1998
ex-služební Land Rover Defender 2,4TDCi Puma 2008
-
mirman
- Příspěvky: 38
- Registrován: 02 bře 2020 14:33
- tel.: 739540891
- auto: D2 2000
- Bydliště: Brumov-Bylnice
Re: Přední stěrače vyhazují pojistku
Ahoj, tak dnes jsem se konečně dostal ,mrknut a vůbec jsem nenašel ten konetor c0292 ,je tam jen spínač spojky ,to su z toho jelen...
- Tazik1992
- Příspěvky: 1429
- Registrován: 10 čer 2014 22:59
- tel.: 602875958
- auto: Defík
- Bydliště: Holýšov,Kaznějov
Re: Přední stěrače vyhazují pojistku
Zdar, no kdo ví,jak je to tam poschvávaný a pozastrkovaný. To by musel poradit nějaký D2kař. Tak se zkus dostat k páčce ovládání stěračů a odpoj od ní konektor (to bude zatím asi jednodušší cesta). Pokud bude zkrat přetrvávat, tak to s velkou pravděpodobností bude problém u motůrku stěračů (to bude asi větší voser se k němu dostat - stěrače dolů, kryt, táhla,..). Jako mohl by být někde prodřený kabelový svazek od pojistky k můstku a nebo od můstku k motorku, ale tomu moc nedávám. To by se právě nejsnáz zjistilo rozpojením toho můstku a tím i oddělením jednotlivých větví - k pojistce, k páčce, k motorku.
Sloužim lidu! :-)
Land Rover Defender 110SW 300Tdi 1998
ex-služební Land Rover Defender 2,4TDCi Puma 2008
Land Rover Defender 110SW 300Tdi 1998
ex-služební Land Rover Defender 2,4TDCi Puma 2008
-
mirman
- Příspěvky: 38
- Registrován: 02 bře 2020 14:33
- tel.: 739540891
- auto: D2 2000
- Bydliště: Brumov-Bylnice
Re: Přední stěrače vyhazují pojistku
Tak jsem odpojil motorek stěračů a zkrat je pryč,evidentně už se v motorku někdo hrabal,těd budu du bádat co je v motorku špatně

- Tazik1992
- Příspěvky: 1429
- Registrován: 10 čer 2014 22:59
- tel.: 602875958
- auto: Defík
- Bydliště: Holýšov,Kaznějov
Re: Přední stěrače vyhazují pojistku
Pokud možno, zkus na konektoru změřit odpor mezi piny 1 a 4 - neměl bys naměřit nic. Pokud tam bude zkrat, tak je něco se spínačem. Jinak by muselo být spálené nějaké vinutí - měřit mezi piny 3 a 1, resp. 5 a 1
Sloužim lidu! :-)
Land Rover Defender 110SW 300Tdi 1998
ex-služební Land Rover Defender 2,4TDCi Puma 2008
Land Rover Defender 110SW 300Tdi 1998
ex-služební Land Rover Defender 2,4TDCi Puma 2008
-
Mira 101
- Příspěvky: 1279
- Registrován: 17 čer 2013 23:19
- tel.: 777667094
- auto: D1 300Tdi
- Bydliště: Morava
Re: Přední stěrače vyhazují pojistku
Ještě zkontroluj jestli se ty stěrače vůbec hýbají jak mají,mě to zatuhlo tak že mi shořel motorek a musel jsem celý ten mechanizmus vyhodit,přelisovat,rozhybat,promazat,to jen kdyby náhodou... 
- Tazik1992
- Příspěvky: 1429
- Registrován: 10 čer 2014 22:59
- tel.: 602875958
- auto: Defík
- Bydliště: Holýšov,Kaznějov
Re: Přední stěrače vyhazují pojistku
To, že je "zkrat" mezi zeleným (4) a hnědým (2) je v pořádku - to je doběhový spínač v klidové poloze. Důležité je, že není tvrdý zkrat mezi zeleným a černým. Odpory vinutí jsou malé sami o sobě, takže se snadno zamění se "zkratem".
Myslím, že na stole to nejlíp vyzkoušíš připojením motorku přes pojistku 10A k nějakému zdroji 12v nebo případně k baterce. Buď pojede nebo ne. Ideální by bylo změřit i odběr proudu. Buď bude kouslá převodovka u motorku a je to blokované mechanicky a proto hoří pojistka přetížením. A nebo jak píše Mira, je to kouslé celé.
Myslím, že na stole to nejlíp vyzkoušíš připojením motorku přes pojistku 10A k nějakému zdroji 12v nebo případně k baterce. Buď pojede nebo ne. Ideální by bylo změřit i odběr proudu. Buď bude kouslá převodovka u motorku a je to blokované mechanicky a proto hoří pojistka přetížením. A nebo jak píše Mira, je to kouslé celé.
Sloužim lidu! :-)
Land Rover Defender 110SW 300Tdi 1998
ex-služební Land Rover Defender 2,4TDCi Puma 2008
Land Rover Defender 110SW 300Tdi 1998
ex-služební Land Rover Defender 2,4TDCi Puma 2008
-
mirman
- Příspěvky: 38
- Registrován: 02 bře 2020 14:33
- tel.: 739540891
- auto: D2 2000
- Bydliště: Brumov-Bylnice
Re: Přední stěrače vyhazují pojistku
Tak motorek funguje na 5(Čv vodič) a 3(M vodič) 1(Č vodič)=zem? je to tak správně?
Táhla přidřená nejsou...
Táhla přidřená nejsou...
- Tazik1992
- Příspěvky: 1429
- Registrován: 10 čer 2014 22:59
- tel.: 602875958
- auto: Defík
- Bydliště: Holýšov,Kaznějov
Re: Přední stěrače vyhazují pojistku
Jo, černý je kostra-zem.Plus se přivede buď na červený= rychlost 1 nebo na modrý=rychlost2
Sloužim lidu! :-)
Land Rover Defender 110SW 300Tdi 1998
ex-služební Land Rover Defender 2,4TDCi Puma 2008
Land Rover Defender 110SW 300Tdi 1998
ex-služební Land Rover Defender 2,4TDCi Puma 2008
-
mirman
- Příspěvky: 38
- Registrován: 02 bře 2020 14:33
- tel.: 739540891
- auto: D2 2000
- Bydliště: Brumov-Bylnice
Re: Přední stěrače vyhazují pojistku
To su s toho jelen,zitra to zkusim dát zpět ,akorát jsem musel očistit kostru co je přivedená lankem k motorku ,aby byla vodivá,ale to asi nebyl důvod vyhazování pojistky....
- Tazik1992
- Příspěvky: 1429
- Registrován: 10 čer 2014 22:59
- tel.: 602875958
- auto: Defík
- Bydliště: Holýšov,Kaznějov
Re: Přední stěrače vyhazují pojistku
Hele, a za jakých okolností Ti vlastně ta pojistka rupne. Hned jak zapneš klíčky nebo hned jak pustíš stěrače nebo jen v určitém nastavení režimu stěračů nebo nahodile během stírání ?
Sem koukal ještě podrobněji na to schéma a ten zkrat co jsi změřil bylo zřejmě ve skutečnosti vinutí motorku, protože v klidovém stavu je to dle schématu přes kontakty nějak prapodivně celé propojené.
Sem koukal ještě podrobněji na to schéma a ten zkrat co jsi změřil bylo zřejmě ve skutečnosti vinutí motorku, protože v klidovém stavu je to dle schématu přes kontakty nějak prapodivně celé propojené.
Sloužim lidu! :-)
Land Rover Defender 110SW 300Tdi 1998
ex-služební Land Rover Defender 2,4TDCi Puma 2008
Land Rover Defender 110SW 300Tdi 1998
ex-služební Land Rover Defender 2,4TDCi Puma 2008
-
mirman
- Příspěvky: 38
- Registrován: 02 bře 2020 14:33
- tel.: 739540891
- auto: D2 2000
- Bydliště: Brumov-Bylnice
Re: Přední stěrače vyhazují pojistku
Pojistku to vyhazovalo jakmile jsem otočil klíčkem..
-
mirman
- Příspěvky: 38
- Registrován: 02 bře 2020 14:33
- tel.: 739540891
- auto: D2 2000
- Bydliště: Brumov-Bylnice
Re: Přední stěrače vyhazují pojistku
tak namontováno a funguje to,nejspíš to fakt bylo mechanické,pořádně jsem promazal pohyblivé části a prostě to jede .
Děkuji za pomoc. M.
Děkuji za pomoc. M.
- Tazik1992
- Příspěvky: 1429
- Registrován: 10 čer 2014 22:59
- tel.: 602875958
- auto: Defík
- Bydliště: Holýšov,Kaznějov
Re: Přední stěrače vyhazují pojistku
Tak ještě že to byla taková včas odhalená pitominka a nestihl jsi začít rozebírat auto 
Sloužim lidu! :-)
Land Rover Defender 110SW 300Tdi 1998
ex-služební Land Rover Defender 2,4TDCi Puma 2008
Land Rover Defender 110SW 300Tdi 1998
ex-služební Land Rover Defender 2,4TDCi Puma 2008