Trippling (trojblik) do DII

Discovery I, II, III

Moderátor: Miky_CZ

Zpráva
Autor
Uživatelský avatar
Mrky DII
Příspěvky: 643
Registrován: 27 zář 2011 17:57
tel.: 605517364
auto: Už jen Free I 3x
Bydliště: Smržovka

Trippling (trojblik) do DII

#1 Příspěvek od Mrky DII » 01 úno 2014 14:49

Ahoj, nezkoušel někdo do DII namontovat na blinkry dnešní dobou propagovaný trojblik?
To se pěkně vezem, se špínou a rezem ...

Uživatelský avatar
petmic
Příspěvky: 551
Registrován: 08 říj 2012 10:49
auto: D2
Bydliště: SK

Re: Trippling (trojblik) do DII

#2 Příspěvek od petmic » 01 úno 2014 18:43

neskusal, ale rozmyslal som o tom. ale vzdal som to, nechce sa mi to nakoniec riesit
if it ain't broke, don't fix it

Uživatelský avatar
Balú
Příspěvky: 767
Registrován: 01 srp 2012 13:53
tel.: +421903775011
auto: LR DII 2003
Bydliště: Púchov

Re: Trippling (trojblik) do DII

#3 Příspěvek od Balú » 01 úno 2014 19:31

petmic píše:neskusal, ale rozmyslal som o tom. ale vzdal som to, nechce sa mi to nakoniec riesit
a myslíš že by to šlo ?

Uživatelský avatar
Mrky DII
Příspěvky: 643
Registrován: 27 zář 2011 17:57
tel.: 605517364
auto: Už jen Free I 3x
Bydliště: Smržovka

Re: Trippling (trojblik) do DII

#4 Příspěvek od Mrky DII » 01 úno 2014 20:14

Určitě by to šlo. Mám schéma, mám rozpis součástek i návrh tištěného spoje. Výrobní cena cca 400,- Kč. Hotové moduly se dají koupit od cca 800,- Kč. Jen mě zajímalo, zda už se do toho někdo pouštěl.
To se pěkně vezem, se špínou a rezem ...

Uživatelský avatar
knedlousek
Příspěvky: 1325
Registrován: 09 led 2011 20:30
tel.: 732 515 067
auto: Def110,D2,Free1,RR
Bydliště: Stráž nad Nežárkou

Re: Trippling (trojblik) do DII

#5 Příspěvek od knedlousek » 02 úno 2014 12:30

Schéma a ty věci kolem bys poslal? To by mě docela zajímalo.
LR Defender 110 Td5 (1999)
LR Discovery 2 Td5 (2004)
LR Freelander 2.0di (2000)
RR L322 3.0 Td6 (2006)
Jeep Willys MB (1944)
Suzuki Samurai (?)

Uživatelský avatar
default
Příspěvky: 1261
Registrován: 19 úno 2007 12:53
tel.: +420775196109
auto: LR DII; Volvo XC90 -
Bydliště: mám
Kontaktovat uživatele:

Re: Trippling (trojblik) do DII

#6 Příspěvek od default » 02 úno 2014 14:21

Mě taky. A mimochodem, kdyby se těch tišťáků dělalo víc tak by ani nebyly tak drahé.
DiscoTRAKTOR II TD5 1999, MT, 2*sibr, 7mist, jenom jedna pritelkyne + Terezka
STC50134; STC50066; front facelift; EBC brakes;
Volvo XC90
Discovery 4 2002 HSE AT
tel. +420 775196109

Uživatelský avatar
Mrky DII
Příspěvky: 643
Registrován: 27 zář 2011 17:57
tel.: 605517364
auto: Už jen Free I 3x
Bydliště: Smržovka

Re: Trippling (trojblik) do DII

#7 Příspěvek od Mrky DII » 02 úno 2014 14:57

Tak až se dostanu k počítači, dám to sem. Teď jsem jen na telefonu. Jen nevím, zda DII spíná plusem nebo kostrou. Tam je pak rozdíl.
To se pěkně vezem, se špínou a rezem ...

Uživatelský avatar
knedlousek
Příspěvky: 1325
Registrován: 09 led 2011 20:30
tel.: 732 515 067
auto: Def110,D2,Free1,RR
Bydliště: Stráž nad Nežárkou

Re: Trippling (trojblik) do DII

#8 Příspěvek od knedlousek » 02 úno 2014 17:44

Chtěl bych to zkusit do defa. Tak kdyby někdo měl info o spínání plus/kostra tak napište.
Naposledy upravil(a) knedlousek dne 02 úno 2014 23:13, celkem upraveno 1 x.
LR Defender 110 Td5 (1999)
LR Discovery 2 Td5 (2004)
LR Freelander 2.0di (2000)
RR L322 3.0 Td6 (2006)
Jeep Willys MB (1944)
Suzuki Samurai (?)

Uživatelský avatar
Acon
Příspěvky: 4972
Registrován: 07 úno 2009 20:29
tel.: 00421910600711
auto: DII TD5 1999
Bydliště: Nitra SK

Re: Trippling (trojblik) do DII

#9 Příspěvek od Acon » 02 úno 2014 20:08

trojblink je dobrí akurát na dialnici a s Disco sa tak málo predbieha, že je to zbytočná námaha. Ja aj tak predbieham len ak za mnou nikto nejde a tomu predomnou je šuma-fuk či 3x bliknem, alebo nie. Tak neblikám vôbec. A keď treba, tak blikám stále ;-)
Po 2 Discovery2 Discovery4 2009, 2,7TDV6, ARB, navijak, ochrana podvozku, ochrana zadného diferáku, 2 uzávierky, strešný nosič, led rampa, pracovné svetlá, X-Lifter... pravidelne dôkladne servisovaná, jazdíme každoročne Balkán a nechcem tam mať problém.

Uživatelský avatar
hifi
Příspěvky: 508
Registrován: 23 dub 2013 20:02
tel.: 0944542144
auto: D2 Td5 2004 automat
Bydliště: Púchov

Re: Trippling (trojblik) do DII

#10 Příspěvek od hifi » 02 úno 2014 20:12

ja to mam na T5 a som si na to dost zvykol a na D2 mi to tiez dost chyba. super pouzitie pri vyjazde z kruhaca, odbocenie do odbocovacieho pruhu,vyjdenie zo zaradovacieho,...
Peter
Skôr než dáš do pohybu čelusť, uisti sa či máš zapnutý mozok. Keď hlava rozmýšla, ruky sa len hrajú.

G4 LE , Ashcroft HD TC , Ashcroft HD flexplate , Kokesek re-map , de-EGR , 2" lift

Uživatelský avatar
default
Příspěvky: 1261
Registrován: 19 úno 2007 12:53
tel.: +420775196109
auto: LR DII; Volvo XC90 -
Bydliště: mám
Kontaktovat uživatele:

Re: Trippling (trojblik) do DII

#11 Příspěvek od default » 02 úno 2014 21:38

Mrky DII píše:Tak až se dostanu k počítači, dám to sem. Teď jsem jen na telefonu. Jen nevím, zda DII spíná plusem nebo kostrou. Tam je pak rozdíl.
To spínání zítra změřím. Pokud tedy rozchodím ten imobilizér...
DiscoTRAKTOR II TD5 1999, MT, 2*sibr, 7mist, jenom jedna pritelkyne + Terezka
STC50134; STC50066; front facelift; EBC brakes;
Volvo XC90
Discovery 4 2002 HSE AT
tel. +420 775196109

Uživatelský avatar
Balú
Příspěvky: 767
Registrován: 01 srp 2012 13:53
tel.: +421903775011
auto: LR DII 2003
Bydliště: Púchov

Re: Trippling (trojblik) do DII

#12 Příspěvek od Balú » 02 úno 2014 21:45

Acon píše:trojblink je dobrí akurát na dialnici a s Disco sa tak málo predbieha, že je to zbytočná námaha. Ja aj tak predbieham len ak za mnou nikto nejde a tomu predomnou je šuma-fuk či 3x bliknem, alebo nie. Tak neblikám vôbec. A keď treba, tak blikám stále ;-)
:rofl počúvaj,ty si v tom mojom aute nechal asi nejaký vírus,presne takto jazdím aj ja :mrgreen:

Uživatelský avatar
Wojto
Příspěvky: 356
Registrován: 08 led 2009 13:02
auto: D II

Re: Trippling (trojblik) do DII

#13 Příspěvek od Wojto » 02 úno 2014 22:36

RAVE: zopína plus
Přílohy
Blinkre.JPG
Nie každý kto blúdi, je stratený...

Uživatelský avatar
knedlousek
Příspěvky: 1325
Registrován: 09 led 2011 20:30
tel.: 732 515 067
auto: Def110,D2,Free1,RR
Bydliště: Stráž nad Nežárkou

Re: Trippling (trojblik) do DII

#14 Příspěvek od knedlousek » 02 úno 2014 23:03

A teď teoreticky vzato pokud se bavíme o TD5ce v Diskárně tak by to mohlo bejt v TD5ce v Defíkovi stejně ne? Potvrďtě mi někdo mojí myšlenku prosím. Trojblik by se mi docela líbil kdyby to nestálo milion.
LR Defender 110 Td5 (1999)
LR Discovery 2 Td5 (2004)
LR Freelander 2.0di (2000)
RR L322 3.0 Td6 (2006)
Jeep Willys MB (1944)
Suzuki Samurai (?)

Uživatelský avatar
petmic
Příspěvky: 551
Registrován: 08 říj 2012 10:49
auto: D2
Bydliště: SK

Re: Trippling (trojblik) do DII

#15 Příspěvek od petmic » 03 úno 2014 07:25

Rozdiel medzi Td5 Def and Disco asi bude. Smerovky na Disco su riadene cez BCU, Def co viem BCU nema. Dalsia vec je, ze ktovie co by povedala BCU na to ze nieco spina na jej vystupe smerovky na +12V. BCU asi bude merat prud cez smerovkove ziarovky, kedze ked je pripojeny prives rozsvieti kontrolku privesu, a takisto mala by vediet signalizovat ze je smerovkova ziarovka vypalena (nieviem ako, ale v RAVE sa o tom pise). Ak by som to robil ja, tak by som ten tripling modul na Disco zapojil medzi packu smeroviek a BCU.
if it ain't broke, don't fix it

Uživatelský avatar
libovka
Příspěvky: 2000
Registrován: 14 lis 2009 19:21
tel.: Jabko
auto: RR L322
Bydliště: praha-západ

Re: Trippling (trojblik) do DII

#16 Příspěvek od libovka » 03 úno 2014 10:46

Tak na tom to principu to funguje.Pouze se nasymuluje prodloužení sepnutí páčky směrovky.

Uživatelský avatar
Jacko
Příspěvky: 680
Registrován: 03 lis 2009 21:02

Re: Trippling (trojblik) do DII

#17 Příspěvek od Jacko » 03 úno 2014 22:21

Ja to mám na mojom RRCčku,ktoré teraz dokončujem - kúpil som to v TSS, montáž je jednoduchá a je to parádička - zatiaľ som to testoval len tak v garáži,ale funguje to super - aj pri zapnutí triplingu a následnému prepnutiu na opačnú stranu sa hneď vypne a prepne na druhú stranu - uvidíme ako to bude fungovať v praxi - na firemnom aute to používam hlavne na kruhových objazdoch :mrgreen:
Range Rover Classic 300Tdi , Range Rover Classic vogue s 2,5TD

Uživatelský avatar
Mrky DII
Příspěvky: 643
Registrován: 27 zář 2011 17:57
tel.: 605517364
auto: Už jen Free I 3x
Bydliště: Smržovka

Re: Trippling (trojblik) do DII

#18 Příspěvek od Mrky DII » 08 úno 2014 20:16

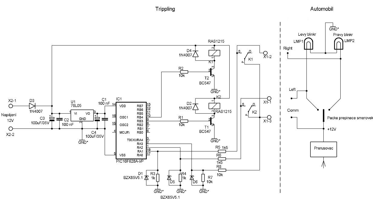
Tak konečně.
C1,C2 100nF keramický
C3,C4 100mikroF elektrolyt
D1,D5,D6 Zenerova dioada BZX85V005.1
D2-D4 dioda 1N4007
IC1 procesor Trippling 1.0 naprogramovaný PIC 16F628A-I/D
K1,K2 relé 12V/5A
R1,R2,R7,R8 rezistor mini 10k
R3,R4 rezistor mini 1k
R5,R6 rezistor mini 1k5
T1,T2 tranzistor NPN BC 547
U1 stabilizátor 78L05
X1 svorkovnice AK500/3
X2 svorkovnice AK500/2

Ten procesor se dá sehnat už naprogramovaný na DHservis.cz. Taky se tam dá koupit celá stavebnice tripplingu za 550,- Kč. Do toho asi půjdu já, protože jsem nějak zlenivěl a nechce se mi vyrábět plošňák :-).
Přílohy
schéma trippling.jpg
trippling plošný spoj.jpg
trippling plošný spoj.jpg (29.39 KiB) Zobrazeno 3874 x
To se pěkně vezem, se špínou a rezem ...

Uživatelský avatar
default
Příspěvky: 1261
Registrován: 19 úno 2007 12:53
tel.: +420775196109
auto: LR DII; Volvo XC90 -
Bydliště: mám
Kontaktovat uživatele:

Re: Trippling (trojblik) do DII

#19 Příspěvek od default » 08 úno 2014 20:19

Souhlas - za 550 se nevyplatí ty starosti okolo shánění tišťáku. A na druhou stranu s radostí provětrám mikropájku. Naposled jsem ji měl v ruce v prosinci, když jsem s ní opravoval základní desku v plynovým kotli.
DiscoTRAKTOR II TD5 1999, MT, 2*sibr, 7mist, jenom jedna pritelkyne + Terezka
STC50134; STC50066; front facelift; EBC brakes;
Volvo XC90
Discovery 4 2002 HSE AT
tel. +420 775196109

Uživatelský avatar
Mrky DII
Příspěvky: 643
Registrován: 27 zář 2011 17:57
tel.: 605517364
auto: Už jen Free I 3x
Bydliště: Smržovka

Re: Trippling (trojblik) do DII

#20 Příspěvek od Mrky DII » 08 úno 2014 20:59

Přesně. Za 550,- si člověk udělá radost bez starostí a ještě se pobaví. Při představě kreslení a leptání tišťáku doma v kuchyni mi dochází, že do toho se už pouštět nebudu :-) ...
To se pěkně vezem, se špínou a rezem ...

Odpovědět